为适应国家“一带一路”发展战略,引进国外优质教育资源,满足广大学生更高的学习需求,提升学生的学历层次,培养国际化人才,四川文化传媒职业学院和马来西亚的知名本科院校紧密合作,开设普惠性的专科升本科、专科升硕士的国际升学直通车。
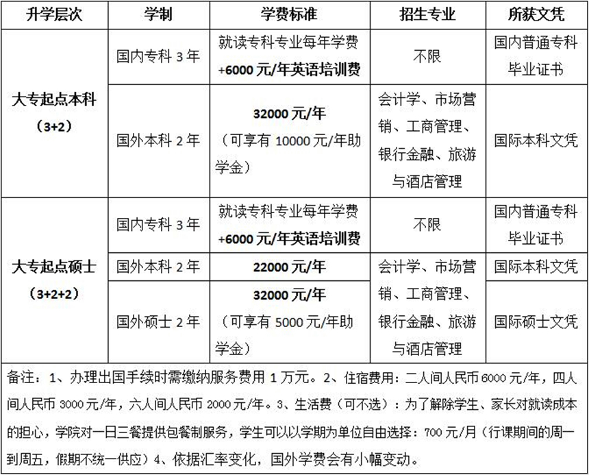
国际升学班层次类型
国际升学班学习形式
国内:50%时间全中文学习专科专业课程+50%时间进行英语强化培训。
国外:全英文学习本科或硕士专业课程。
出国要求:获得国内专科毕业证书,英语雅思成绩5.5分以上。
报读我院专科升本科、专科升硕士国际升学班的学生,其目的均为能够顺利升学就读我院指定的马来西亚的本科院校(报读本科专业或本科+硕士专业),因此在学生专科合格毕业和英语雅思成绩达到5.5以上的前提下,我院承诺:
1. 所有学生均能申请就读马来西亚的本科院校,凡是申请不能通过的,我院承诺将全额退还24000元英语培训费(不配合提供出国留学需要的相关手续、资料,或提供了出国留学需要的相关手续、资料但不符合出国留学要求的除外);
2. 学生在国内三年学习期满后,凡是英语雅思成绩在5.5分以下的,均可免学费、免住宿费在我院指定的地方继续参加英语培训,直至学生的英语雅思成绩达到5.5分及以上为止。
3. 学生在国内三年学习期满后,凡是英语雅思成绩在5.5分以下且又不愿意继续参加培训的,可以申请就读我院指定的泰国的本科院校(全中文教学),我院将确保学生的泰国留学申请通过。
1、直接申请就读:马来西亚的大学均按照国际惯例采取申请审核制入学,因此凡是雅思5.5或预科语言班合格的学生均可直接申请就读。
2、留学环境好:马来西亚为“亚洲四小虎”国家之一,素有“亚洲魅力所在”的美誉。政治稳定,经济发达,社会治安好,消费水平低,气候温和,环境优美。
3、文凭含金量高:马来西亚有着世界上最高的教育标准,拥有众多世界排名靠前的大学与专业,教学严谨,师资力量雄厚,毕业证书为国际认可、全球通用。
4、留学费用低廉:马来西亚留学花费只是欧美留学费用的1/4;此外,马来西亚政府每年还为优秀留学生提供奖学金。马来西亚留学是工薪家庭留学的首选。
5、发展机遇广泛:马来西亚是中国“一带一路”战略合作国家,也是中国第9大贸易国,经济交流密切,国内国外都有更多优质的就业机会。
6、地理位置优越:马来西亚距离中国较近,为东西方文化交汇之地,又与中国文化习俗较为接近,境内华人较多(占比23%),留学生能很快适应环境并迅速投入学习。
7、学位国家认证,全球通用:四川文化传媒职业学院合作的院校均为高等教育学历学位互认协定院校(俗称“教育部白名单院校”),所颁发的学历学位证书国际认可、全球通用;在国内除了享有国内统招毕业生的全部待遇外,还额外享有在成都高新区和天府新区、以及北上广深直接落户的待遇,以及享有各地留学科技园免税、办公室免租、无息贷款、免购置税买进口车等政策优惠。
1、本科段在校学习时间实行学分制和学年制相结合的形式;
2、硕士段在校学习时间实行学分制,修满学分,学校可以开具相关成绩证明,学生即可去工作,待学制满后,回校参加毕业典礼领取毕业文凭(一般情况下学习时间为1到1.5年)。
学院地址:
四川省成都市崇州市学苑东路22号(成都校区)
四川省绵竹市二环路东路段88号(绵竹校区)
学院官网:http://www.svccc.net
手机官网:http://m.svccc.net
微 信 号:SCWHCM_D
电话:028-82312000 028-82386271

