专业介绍
本专业主要面向四川,辐射国内航空企业以及部分海外航空和酒店旅游企业,为国内航空公司、机场以及涉外酒店、旅游等企业单位,培养在民航服务业第一线从事空中乘务、空中安全保卫、民航旅客运输服务、民航货物运输服务等工作,具有空中乘务服务与安全工作知识与技能,具备从事以上工作领域实际工作的职业形象、礼仪服务技能、乘务运输技能、乘务服务技能、应急处置能力、安全保卫技能、沟通能力、团队协作能力等职业能力,具有高度社会责任感、服务意识和良好的职业道德,具有创新能力与可持续发展能力的高素质劳动者和技术技能人才。
空乘学子在第100届全国糖酒商品交易会担任志愿服务者
人才培养规格
1、素质要求
(1)具备良好的职业道德和职业责任感;
(2)具备正确的价值观和认知思维;
(3)具有专业精神和专业意识;
(4)具有团体意识和良好的独立性以及抗压能力;
(5)具有较强的与人沟通的技巧,具备良好的团队协作精神;
(6)具有吃苦耐劳的精神,有较强的服务理念和服务意识。
空乘学子在第二十届成都国际家具展览会担任志愿服务者
2、知识要求
(1)拥有一定的与航空旅游相关的历史、地理、文化常识;
(2)了解相关的民航法律、法规与政策;
(3)掌握相应的航空运输相关知识;
(4)掌握指导空中服务工作开展的专业规范要求,与客舱安全管理的专业规范;
(5)具备进行客舱安全管理的相关规则与条例要求;
(6)掌握与客舱突发情况(人为/非人为)相关的处置理论知识;
(7)掌握与交际沟通相关的理论知识;
(8)掌握进行客舱医疗救助相关理论知识。
空乘学子在第十三届国际家居文化艺术节暨四川家具2019夏季订货会现场担任志愿服务者
3、专业能力要求(参照空乘所需证书等级)
(1)能够熟练地使用普通话(二甲)与英语(CET3)或者其他语种(具体证书等级参照具体的航司招聘标准)和旅客进行沟通交际,完成机上广播任务(国内航司基本都为中英文);
(2)能够准确地参照空乘服务标准与规范为旅客提供恰当的服务;
(3)能够熟练地使用机上设施设备,完成机上服务和安全管理工作;
(4)能够按照突发情况的处置相关知识与程序,对突发情况进行处理和处置;
(5)能够对机上旅客进行医疗救治服务。
空乘学子圆满完成2018年“国家网络安全宣传周”志愿服务工作
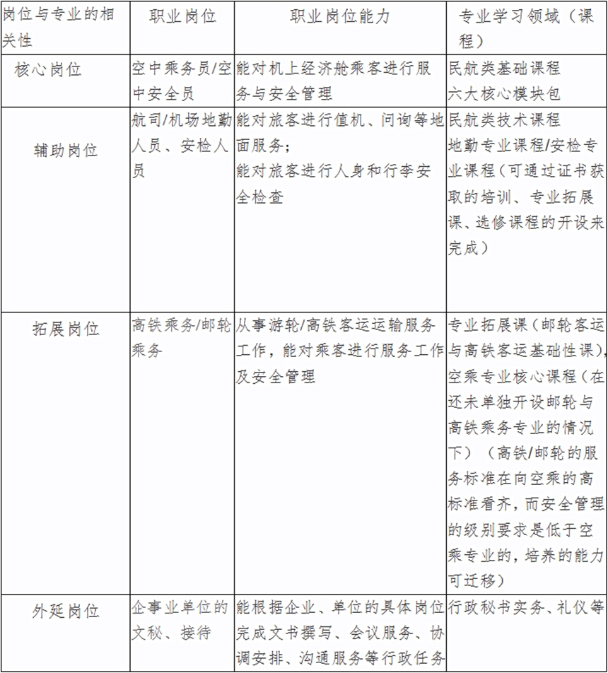
职业面向及学习领域

学院地址:
四川省成都市崇州市学苑东路22号(成都校区)
四川省绵竹市二环路东路段88号(绵竹校区)
学院官网:http://www.svccc.net
手机官网:http://m.svccc.net
微 信 号:SCWHCM_D
电话:028-82312000 028-82386271

