快速链接
融合门户
教育集团OA
教务系统
校长信箱
校友会联系方式
English
国标代码:
13820
招生电话:
0951-8109777
8116777
8409260
全国教师管理信息系统
中国教师资格网
学信网
易班
网络教学平台
办公系统
心理测评系统
图书馆系统
学校概况
学校简介
现任领导
历史沿革
学校荣誉
形象标识
学校校歌
校园风光
校长信箱
学校影像
联系我们
机构设置
院部设置
行政教辅
党群机构
新闻中心
头条新闻
媒体关注
最新动态
通知公告
银能校园
党建工作
红色旋律
青年在线
学生工作
教育教学
教学名师
专业建设
专业影像
学术研究
高校讲堂
科研工作
招生就业
招生网
就业网
合作交流
校企合作
信息服务
校长信箱
校友会联系方式
教学检查
检查通知
教学通报
选修课程
选修课程
当前位置:
首页
教学检查
选修课程
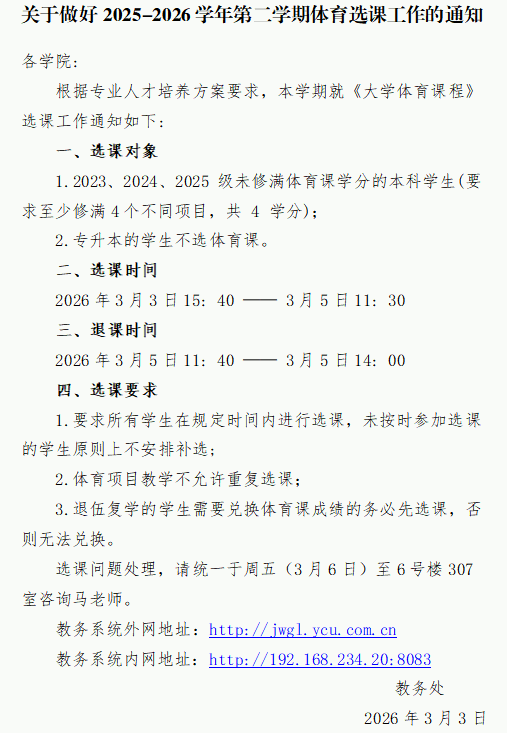
2025-2026 学年第二学期体育选课工作的通知
2026/4/03
317