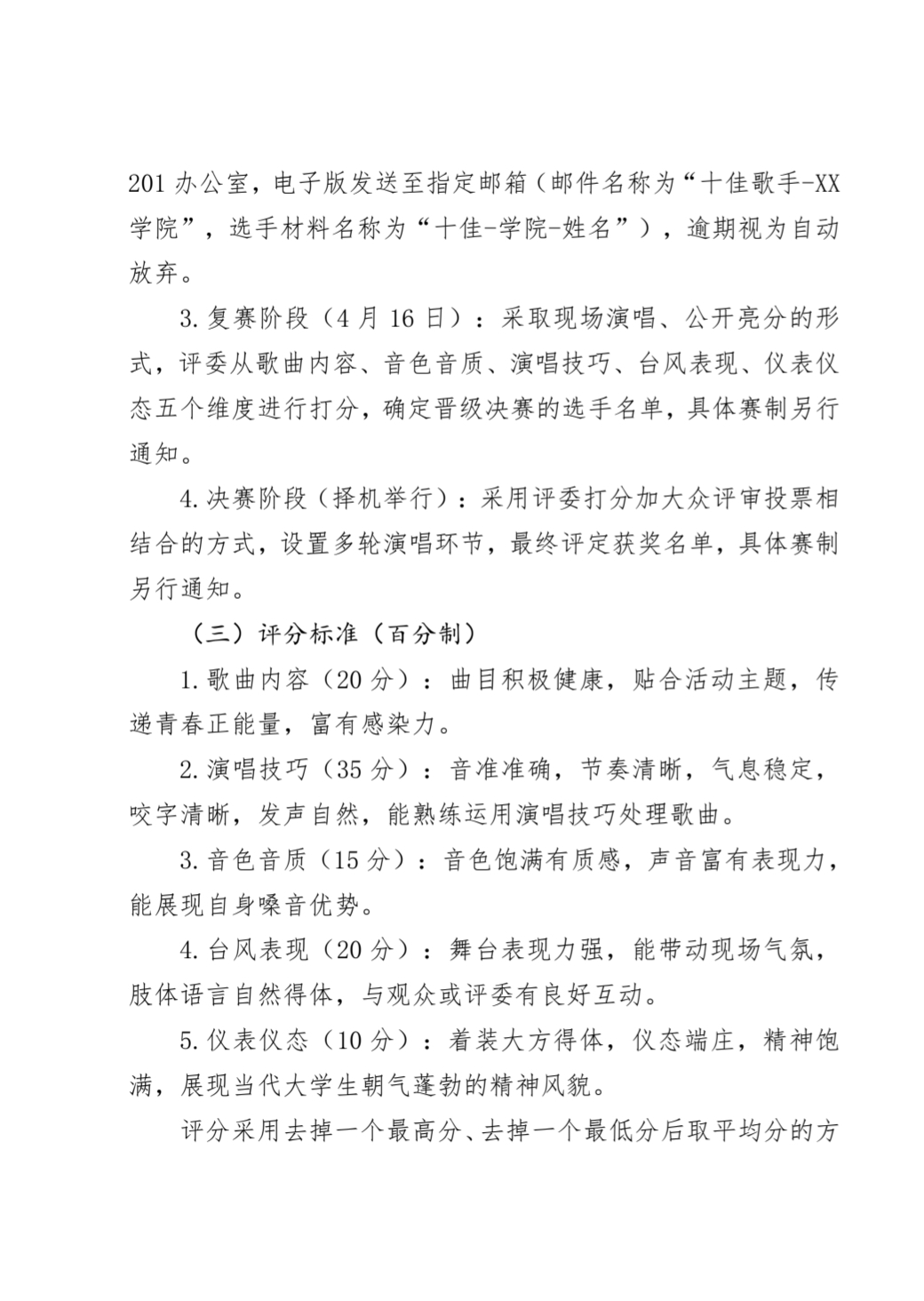
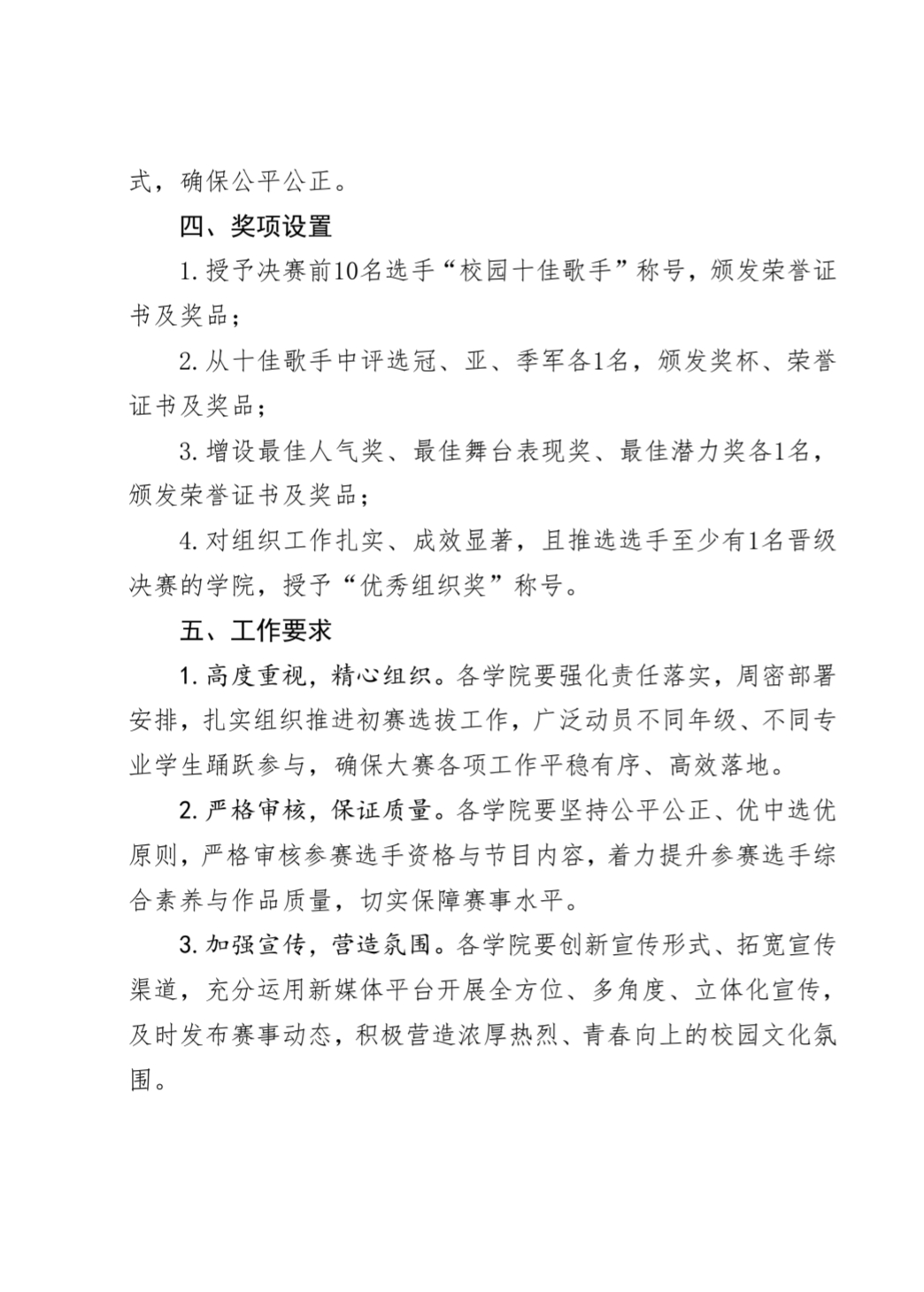
共青团银川能源学院委员会
微信公众号
组织结构
团委简介
机构设置
联系我们
工作动态
通知公告
理论学习
学院风采
社会实践
资料下载
学院官网
当前位置:
首页
关于举办银川能源学院第十九届校园十佳歌手大赛的通知
日期:
2026-3-25
点击:
1598
上一条:
关于印发《银川能源学院共青团 2026 年工作要点》的通知
下一条:
关于举办银川能源学院第十六届校园五人制足球赛的通知
返回列表