机械与汽车工程学院
国标代码:
13820
招生电话:
0951-8109777
学院概况
学院简介
领导简介
科室设置
学校荣誉
师资队伍
院长信箱
学院新闻
通知公告
学院风采
本科生教育
专业设置
培养方案
精品课程
教学研究
高职生教育
专业设置
培养方案
精品课程
教学研究
党建工作
最新动态
组织建设
优秀榜样
学习工作
团学工作
奖助评优
主题教育
日常管理
实践创新
实训实验
实训剪影
培训鉴定
联系我们
招生就业
学院官网
当前位置:
首页
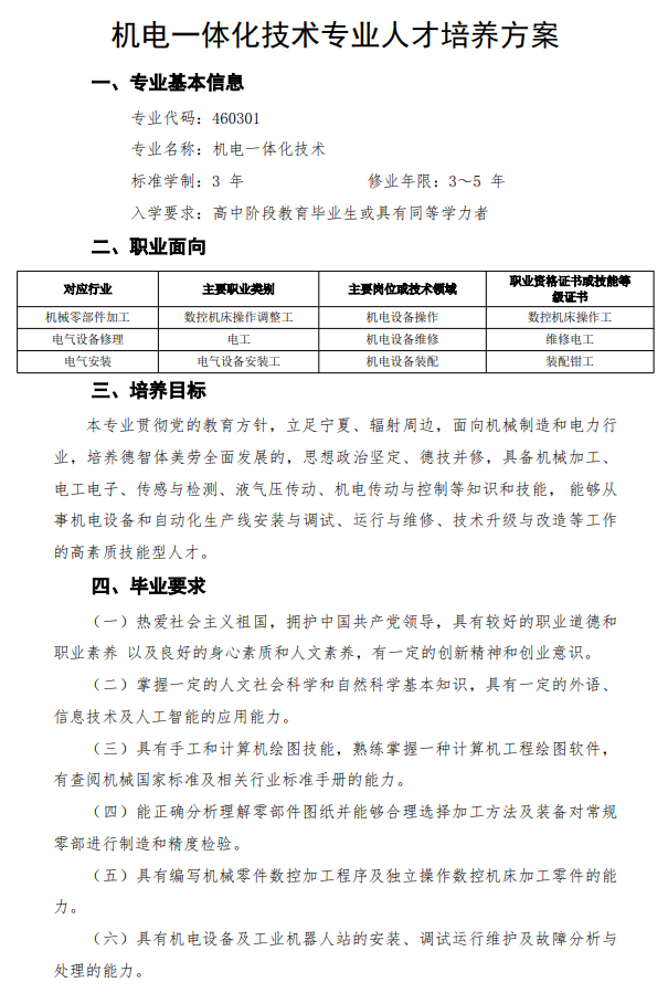
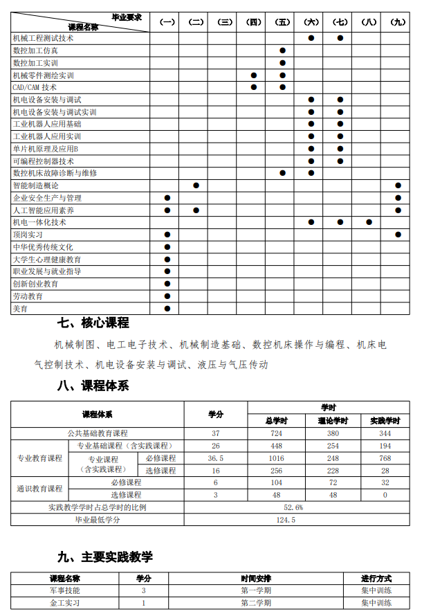
机电一体化专业人才培养方案
日期:
2024-03-10
点击:
22354
上一条:
汽车制造与试验技术专业人才培养方案
下一条:
新能源汽车技术专业人才培养方案
返回列表