人事处
国标代码:
13820
招生电话:
0951-8109777
人才招聘
机构设置
人事科
师资科
劳资科
督导科
政策制度
下载专区
公告信息
新闻动态
人员招聘
学院官网
当前位置:
首页
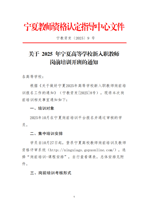
关于2025年宁夏高等学校新人职教师 岗前培训开班的通知
日期:
2025-10-30
点击:
3386
上一条:
关于教职工耿春雨试用期满转正的通知
下一条:
关于开展2025年民办高校银龄教师数据 采集服务工作的通知
返回列表